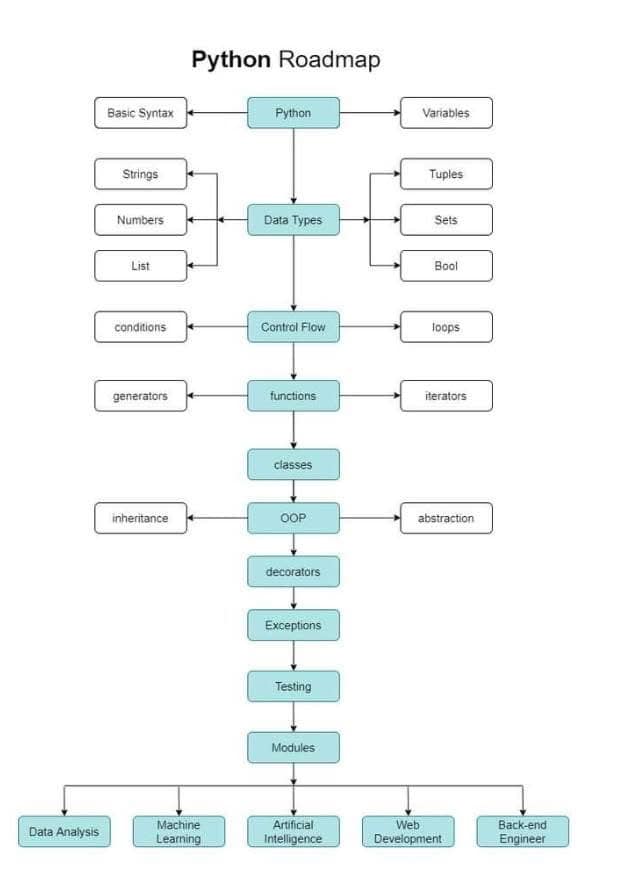
Python Roadmap_120924A
[Python Roadmap]

|
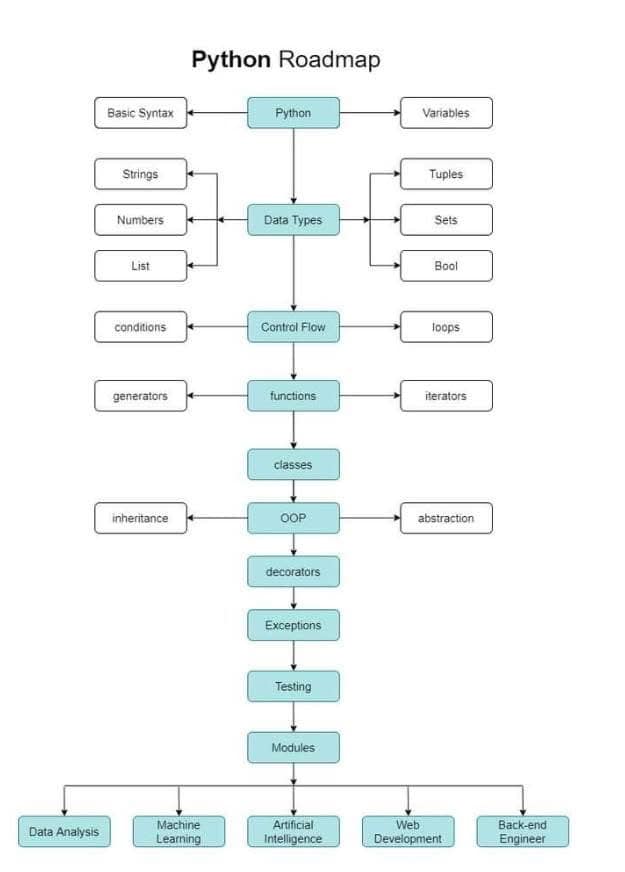
Python Roadmap_120924A
[Python Roadmap]
![]() Document Actions |